咸宁市人民政府国有资产监督管理委员会
今天是:
微信公众号
您现在的位置 : 首页 > 政府信息公开 > 法定主动公开内容 > 财政资金 > 财政预决算

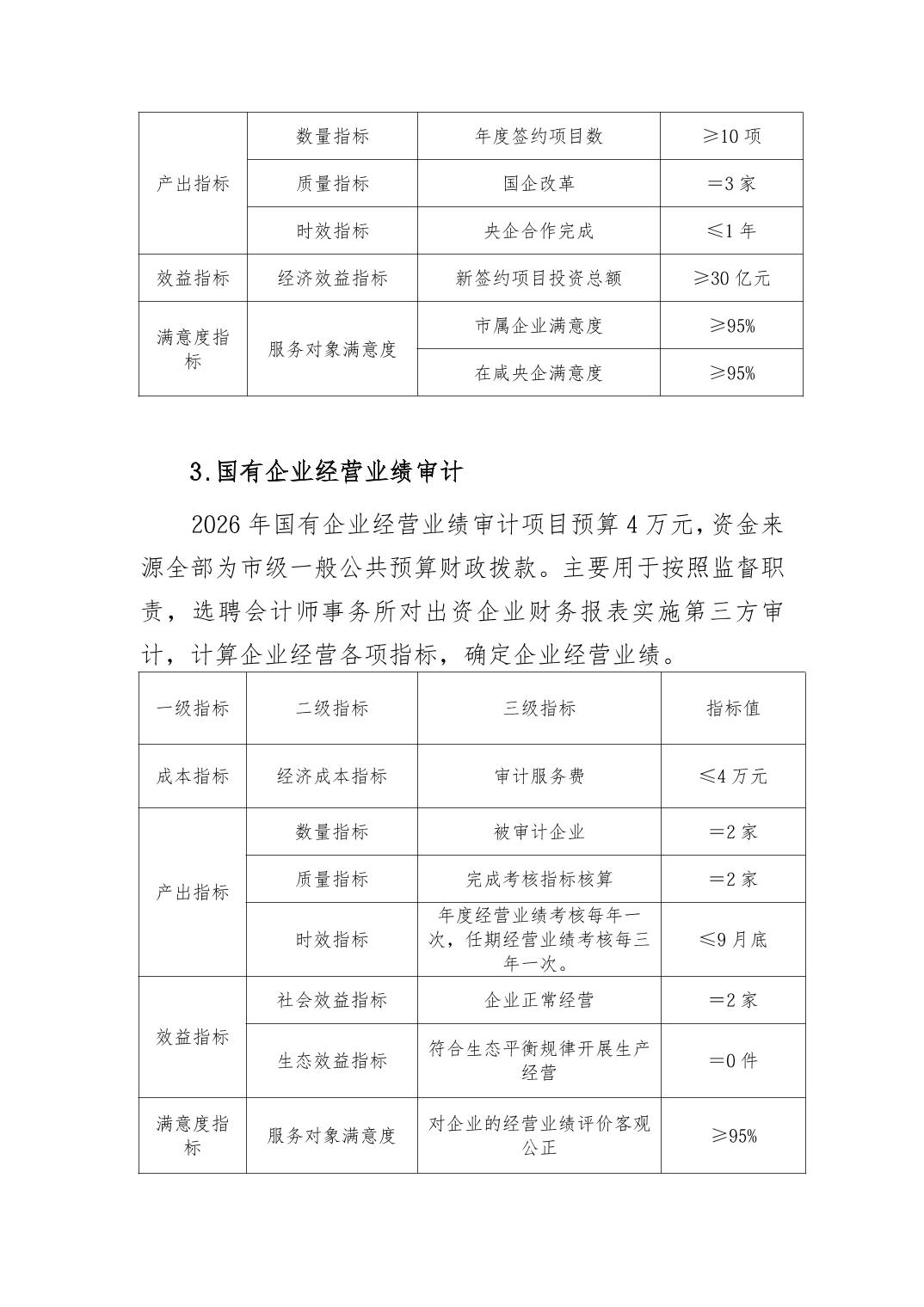
咸宁市政府国资委2026年部门预算公开说明

索引号 : 764137824/2026-04381 文       号 :

主题分类: 政务公开;国有资产监管;财政 发文单位: 咸宁市政府国资委

名       称: 咸宁市政府国资委2026年部门预算公开说明 发布日期: 2026年02月06日

有效性: 有效 发文日期: